At present time I'm using a RJ-45 conenctor with integrated transformer for Ethernet interface connection. No any additional components except capacitors 0.1 mu between CTs and ground (similar to NanoPi Neo schematics with HR911105A). Everything works fine.
Now I'm thinking to use a standard SFP modules as physical interface. Direct connection EPHY-TX/EPHY-RX (from NanoPI Neo Core) with TX/RX lines of SFP (optical or UTP 10/100/1000Mb/s) - no success. But when I'm connecting SFP UTP to my router - it shows a link (LED of currnet port is ON).
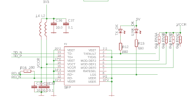
SFP modules have AC coupled (capacitors) TX inputs and RX outputs. RX outputs reccomended to load with 100 Ohm resistor.
Inside SFP we can find laser driver for TX side and low noise amplifier for RX side. TX Fault is LOW (means TX is ON), LOS is LOW (means RX is fine). MODE DEF0...MOD DEF2 - pulled up with 6.8kOhm resistors to the +3.3V
Details in attachments.
no success....
could anybody advice how to connect SFP module to the NanoPI Neo Core/Core2?
Now I'm thinking to use a standard SFP modules as physical interface. Direct connection EPHY-TX/EPHY-RX (from NanoPI Neo Core) with TX/RX lines of SFP (optical or UTP 10/100/1000Mb/s) - no success. But when I'm connecting SFP UTP to my router - it shows a link (LED of currnet port is ON).
SFP modules have AC coupled (capacitors) TX inputs and RX outputs. RX outputs reccomended to load with 100 Ohm resistor.
Inside SFP we can find laser driver for TX side and low noise amplifier for RX side. TX Fault is LOW (means TX is ON), LOS is LOW (means RX is fine). MODE DEF0...MOD DEF2 - pulled up with 6.8kOhm resistors to the +3.3V
Details in attachments.
no success....
could anybody advice how to connect SFP module to the NanoPI Neo Core/Core2?